国务院关于印发“十四五”国家
老龄事业发展和养老服务
体系规划的通知
国发〔2021〕35号
各省、自治区、直辖市人民政府,国务院各部委、各直属机构:
现将《“十四五”国家老龄事业发展和养老服务体系规划》印发给你们,请认真贯彻执行。
国务院
2021年12月30日
(此件公开发布)
“十四五”国家老龄事业发展
和养老服务体系规划
为实施积极应对人口老龄化国家战略,推动老龄事业和产业协同发展,构建和完善兜底性、普惠型、多样化的养老服务体系,不断满足老年人日益增长的多层次、高品质健康养老需求,根据《中华人民共和国老年人权益保障法》、《中华人民共和国国民经济和社会发展第十四个五年规划和2035年远景目标纲要》和《国家积极应对人口老龄化中长期规划》,制定本规划。
一、规划背景
党和国家高度重视老龄事业和养老服务体系发展。“十三五”时期,在党和国家重大规划和政策意见引领下,我国老龄事业发展和养老服务体系建设取得一系列新成就。一是老龄政策法规体系不断完备。涉老相关法律法规、规章制度和政策措施不断完善,老年人权益保障机制、优待政策等不断细化,养老服务体系建设、运营、发展的标准和监管制度更加健全。二是多元社会保障不断加强。基本社会保险进一步扩大覆盖范围,企业退休人员养老保险待遇和城乡居民基础养老金水平得到提升。稳步推进长期护理保险试点工作,明确了两批共49个试点城市,在制度框架、政策标准、运行机制、管理办法等方面作出探索。商业养老保险、商业健康保险快速发展。三是养老服务体系不断完善。“十三五”期间,全国各类养老服务机构(包括养老机构、社区养老服务机构,下同)和设施从11.6万个增加到32.9万个,床位数从672.7万张增加到821万张。各级政府持续推进公办养老机构建设,加强特困人员养老保障,对经济困难的高龄、失能(含失智,下同)老年人给予补贴,初步建立农村留守老年人关爱服务体系。居家社区养老服务发展迅速,机构养老服务稳步推进,普惠养老专项行动顺利实施。四是健康支撑体系不断健全。老年人健康水平持续提升,2020年人均预期寿命提高至77.9岁,65岁及以上老年人在基层医疗卫生机构免费获得健康管理服务。医养结合服务有序发展,照护服务能力明显提高,2020年全国两证齐全(具备医疗卫生机构资质,并进行养老机构备案)的医养结合机构5857家,床位数达到158万张。五是老龄事业和产业加快发展。老年教育机构持续增加,老年人精神文化生活不断丰富,更多老年人积极参与社区治理、文教卫生等活动。老年宜居环境建设积极推进,老年人权益保障持续加强。老年用品制造业和服务业加快转型升级,科技化水平显著提升,教育培训、文化娱乐、健康养生、旅居养老等融合发展的新业态不断涌现。
“十四五”时期,我国开启全面建设社会主义现代化国家新征程。党中央把积极应对人口老龄化上升为国家战略,在《中华人民共和国国民经济和社会发展第十四个五年规划和2035年远景目标纲要》中作了专门部署。人口老龄化是人类社会发展的客观趋势,我国具备坚实的物质基础、充足的人力资本、历史悠久的孝道文化,完全有条件、有能力、有信心解决好这一重大课题。同时也要看到,我国老年人口规模大,老龄化速度快,老年人需求结构正在从生存型向发展型转变,老龄事业和养老服务还存在发展不平衡不充分等问题,主要体现在农村养老服务水平不高、居家社区养老和优质普惠服务供给不足、专业人才特别是护理人员短缺、科技创新和产品支撑有待加强、事业产业协同发展尚需提升等方面,建设与人口老龄化进程相适应的老龄事业和养老服务体系的重要性和紧迫性日益凸显,任务更加艰巨繁重。
二、总体要求
(一)指导思想。
以习近平新时代中国特色社会主义思想为指导,全面贯彻党的十九大和十九届历次全会精神,统筹推进“五位一体”总体布局,协调推进“四个全面”战略布局,坚持稳中求进工作总基调,立足新发展阶段,完整、准确、全面贯彻新发展理念,构建新发展格局,坚持党委领导、政府主导、社会参与、全民行动,实施积极应对人口老龄化国家战略,以加快完善社会保障、养老服务、健康支撑体系为重点,把积极老龄观、健康老龄化理念融入经济社会发展全过程,尽力而为、量力而行,深化改革、综合施策,加大制度创新、政策供给、财政投入力度,推动老龄事业和产业协同发展,在老有所养、老有所医、老有所为、老有所学、老有所乐上不断取得新进展,让老年人共享改革发展成果、安享幸福晚年。
(二)基本原则。
——系统谋划,整体推进。坚持应对人口老龄化和促进经济社会发展相结合,坚持满足老年人需求和解决人口老龄化问题相结合,统筹把握老年群体与全体社会成员、老年期与全生命周期、老龄政策与公共政策的关系,系统整体推进老龄事业发展。
——以人为本,顺应趋势。贯彻以人民为中心的发展思想,聚焦老年人在社会保障、养老、医疗等民生问题上的“急难愁盼”,加快建设符合中国国情、顺应人口老龄化趋势的保障和服务体系,优化服务供给,提升发展质量,确保始终与经济社会发展相适应。
——兜好底线,广泛普惠。推进养老服务体系建设,强化政府保基本兜底线职能,促进资源均衡配置,确保基本养老服务保障到位。大力发展普惠型养老服务,充分调动社会力量积极性,为人民群众提供方便可及、价格可负担、质量有保障的养老服务。
——改革创新,扩大供给。深化放管服改革,优化营商环境,培育新产业、新业态、新模式,推动服务业多业态深度融合发展,打造制造业创新示范高地。大力发展银发经济,推动老龄事业与产业、基本公共服务与多样化服务协调发展,努力满足老年人多层次多样化需求。
——多方参与,共建共享。坚持政府、社会、家庭、个人共同参与、各尽其责,弘扬中华民族孝亲敬老传统美德,巩固家庭养老的基础地位,打造老年友好型社会。引导老年人树立主动健康和终身发展理念,鼓励老年人积极面对老年生活,在经济社会发展中充分发挥作用。
(三)发展目标。
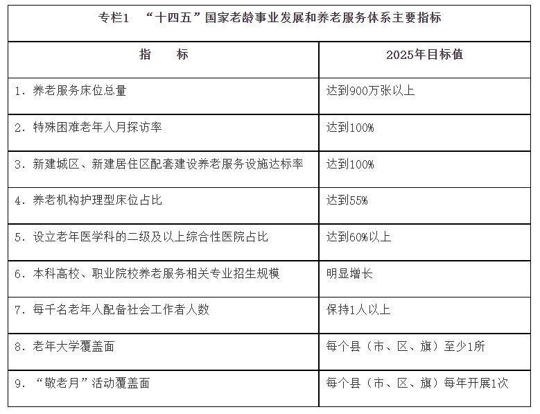
“十四五”时期,积极应对人口老龄化国家战略的制度框架基本建立,老龄事业和产业有效协同、高质量发展,居家社区机构相协调、医养康养相结合的养老服务体系和健康支撑体系加快健全,全社会积极应对人口老龄化格局初步形成,老年人获得感、幸福感、安全感显著提升。
养老服务供给不断扩大。覆盖城乡、惠及全民、均衡合理、优质高效的养老服务供给进一步扩大,家庭养老照护能力有效增强,兜底养老服务更加健全,普惠养老服务资源持续扩大,多层次多样化养老服务优质规范发展。
老年健康支撑体系更加健全。老年健康服务资源供给不断增加,配置更加合理,人才队伍不断扩大。家庭病床、上门巡诊等居家医疗服务积极开展。老年人健康水平不断提升,健康需求得到更好满足。
为老服务多业态创新融合发展。老年人教育培训、文化旅游、健身休闲、金融支持等服务不断丰富,围绕老年人衣食住行、康复护理的老年用品产业不断壮大,科技创新能力明显增强,智能化产品和服务惠及更多老年人。
要素保障能力持续增强。行业营商环境持续优化,规划、土地、住房、财政、投资、融资、人才等支持政策更加有力,从业人员规模和能力不断提升,养老服务综合监管、长期护理保险等制度更加健全。
社会环境更加适老宜居。全国示范性老年友好型社区建设全面推进,敬老爱老助老的社会氛围日益浓厚,老年人社会参与程度不断提高。老年人在运用智能技术方面遇到的困难得到有效解决,广大老年人更好地适应并融入智慧社会。

三、织牢社会保障和兜底性养老服务网
(四)进一步健全社会保障制度。
完善基本养老保险和基本医疗保险体系。不断扩大基本养老保险覆盖面。尽快实现企业职工基本养老保险全国统筹。实施渐进式延迟法定退休年龄。落实基本养老金合理调整机制,适时适度调整城乡居民基础养老金标准。大力发展企业年金、职业年金,提高企业年金覆盖率,促进和规范发展第三支柱养老保险,推动个人养老金发展。完善基本医保政策,逐步实现门诊费用跨省直接结算,扩大老年人慢性病用药报销范围,将更多慢性病用药纳入集中带量采购,降低老年人用药负担。
稳步建立长期护理保险制度。适应我国经济社会发展水平和老龄化发展趋势,构建长期护理保险制度政策框架,协同促进长期照护服务体系建设。从职工基本医疗保险参保人群起步,重点解决重度失能人员基本护理保障需求。探索建立互助共济、责任共担的多渠道筹资机制,参加长期护理保险的职工筹资以单位和个人缴费为主,形成与经济社会发展和保障水平相适应的筹资动态调整机制。建立公平适度的待遇保障机制,合理确定待遇保障范围和基金支付水平。制定全国统一的长期护理保险失能等级评估标准,建立并完善长期护理保险需求认定、等级评定等标准体系和管理办法,明确长期护理保险基本保障项目。做好与经济困难的高龄、失能老年人补贴以及重度残疾人护理补贴等政策的衔接。健全长期护理保险经办服务体系。
完善社会救助和社会福利制度。健全分层分类的社会救助体系,将符合条件的老年人纳入相应社会救助范围,予以救助。为经济困难的老年人提供养老服务补贴,为经济困难的失能老年人提供护理补贴,并建立补贴标准动态调整机制。推动地方探索通过政府购买服务等方式为经济困难的失能老年人等提供必要的访视、照料服务。
(五)建立基本养老服务清单制度。
建立老年人能力综合评估制度。统筹现有的老年人能力、健康、残疾、照护等相关评估制度,通过政府购买服务等方式,统一开展老年人能力综合评估,推动评估结果全国范围内互认、各部门按需使用,作为接受养老服务等的依据。研究制定可满足老年人能力综合评估需要的国家标准,提供统一、规范和可操作的评估工具。推动培育一批综合评估机构,加强能力建设和规范管理。
针对不同老年人群体分类提供服务。各地要根据财政承受能力,出台基本养老服务清单,对健康、失能、经济困难等不同老年人群体,分类提供养老保障、生活照料、康复照护、社会救助等适宜服务。清单要明确服务对象、服务内容、服务标准和支出责任,并根据经济社会发展和科技进步进行动态调整。
(六)强化公办养老机构兜底保障作用。
坚持公办养老机构公益属性。各地要根据特困老年人规模确定公办养老机构床位总量下限,做好规划建设和保运转等工作。在满足有意愿的特困老年人集中供养需求的前提下,公办养老机构重点为经济困难的空巢、留守、失能、残疾、高龄老年人以及计划生育特殊家庭老年人等(以下统称特殊困难老年人)提供服务。建立公办养老机构入住评估管理制度,明确老年人入住条件和排序原则。引导公建民营、民办公助等养老机构优先接收特殊困难老年人、作出特殊贡献的老年人。鼓励地方探索解决无监护人老年人入住养老机构难的问题。
提升公办养老机构服务水平。加大现有公办养老机构改造力度,提升失能老年人照护能力,增设失智老年人照护专区,在满足政策保障对象入住需求的基础上优先安排失能老年人入住。支持1000个左右公办养老机构增加护理型床位。针对公共卫生、自然灾害等突发事件,增设隔离功能,改造消防设施,配备必要的物资和设备,加强人员应急知识培训,提升公办养老机构应急保障能力。发挥公办养老机构作用,辐射带动周边各类养老机构完善突发事件预防与应急准备、监测与预警、应急处置与救援等机制。

(七)加快补齐农村养老服务短板。
通过支持县级养老服务机构建设改造、将具备条件的乡镇级特困人员供养服务设施(敬老院)改扩建为区域养老服务中心、综合利用残疾人托养服务设施等方式,因地制宜实现农村有意愿的特困老年人集中供养。以村级邻里互助点、农村幸福院等为依托,构建农村互助式养老服务网络。支持乡镇级特困人员供养服务设施(敬老院)增加养老服务指导功能,将专业养老服务延伸至村级邻里互助点、农村幸福院和居家老年人。对于特困人员供养服务设施(敬老院)原地改造升级项目,不需要调整规划用途,不额外占用建设指标。加强农村养老服务和管理人才队伍建设,提高职业化、专业化水平。以行政村为单位,依托村民自治组织和邻里互助力量,建立特殊困难老年人定期巡访制度,督促家庭成员履行赡养扶养义务,提供必要的援助服务,帮助解决基本生活安全问题。
四、扩大普惠型养老服务覆盖面
(八)建设普惠养老服务网络。
发展社区养老服务机构。深化“十三五”时期居家和社区养老服务试点改革成果,培育一批以照护为主业、辐射社区周边、兼顾上门服务的社区养老服务机构,推动集中管理运营和标准化、品牌化发展。支持社区养老服务机构建设和运营家庭养老床位,将服务延伸至家庭。支持物业企业发挥贴近住户的优势,与社区养老服务机构合作提供居家养老服务。在乡镇(街道)层面,建设具备全日托养、日间照料、上门服务、供需对接、资源统筹等功能的区域养老服务中心。到2025年,乡镇(街道)层面区域养老服务中心建有率达到60%,与社区养老服务机构功能互补,共同构建“一刻钟”居家养老服务圈。
支持建设专业化养老机构。支持社会力量建设专业化、规模化、医养结合能力突出的养老机构,推动其在长期照护服务标准规范完善、专业人才培养储备、信息化智能化管理服务、康复辅助器具推广应用等方面发挥示范引领作用。支持养老机构针对失智老年人的特殊需求,提供专业照护服务。引导养老机构立足自身定位,合理延伸服务范围,依法依规开展医疗卫生服务,为老年人提供一体化的健康和养老服务。中央预算内投资重点支持新建护理型养老服务设施和照护服务能力改造提升项目。引导地方对普通型床位和护理型床位实行差异化补助,到2025年,全国养老机构护理型床位占比提高到55%。完善对护理型床位的认定办法,尽快建立长期照护服务的项目、标准、质量评价等规范。
积极推进公办养老机构改革。完善公办养老机构委托经营机制,改革以价格为主的筛选标准,综合考虑从业信誉、服务水平、可持续性等质量指标。引进养老服务领域专业能力较强的运营机构早期介入、全程参与委托经营的养老机构项目工程建设,支持规模化、连锁化运营。探索将具备条件的公办养老机构改制为国有养老服务企业或拓展为连锁服务机构。探索建立城市养老服务联合体,“以上带下”提升基层服务能力。
(九)支持普惠养老服务发展。
完善社区养老服务设施配套。各地要严格按照人均用地不少于0.1平方米的标准分区分级规划设置社区养老服务设施,老龄化程度较高的地区可结合实际适当上调标准。加强常态化督查,确保新建居住区与配套养老服务设施同步规划、同步建设、同步验收、同步交付。开展城镇配套养老服务设施专项治理,全面清查2014年以来新建城区、新建居住区配套情况,定期进行全国通报,2025年前完成整改。在城镇老旧小区改造中,统筹推进配套养老服务设施建设,通过补建、购置、置换、租赁、改造等方式,因地制宜补齐社区养老服务设施短板。支持在社区综合服务设施开辟空间用于养老服务。支持养老机构利用配套设施提供社区养老服务,具备条件的可重点开展失能老年人全日托养服务,无偿或低偿使用配套设施的,应当以普惠为导向确定服务价格。鼓励地方探索对相邻居住区的配套养老服务设施进行资源整合、统筹利用,统一管理运营。定期组织开展社区养老服务设施使用状况检查,对于未按养老服务用途使用的配套设施产权方,支持地方探索依法实施合理的经济处罚方式。
充分调动社会力量参与积极性。综合运用规划、土地、住房、财政、投资、融资、人才等支持政策,引导各类主体提供普惠养老服务,扩大供给,提高质量,提升可持续发展能力。进一步完善市场原则下的普惠价格形成机制,“十四五”期间,各地要结合实际,综合考虑企业建设运营成本、政策支持情况、消费者承受能力等因素,推动普惠养老服务价格在合理区间运行,价格水平显著低于当地同等服务水平的市场化养老服务机构。实施普惠养老专项行动,发挥中央预算内投资引导和撬动作用,引导地方政府制定支持性“政策包”,带动企业提供普惠型“服务包”,推动建设一批方便可及、价格可接受、质量有保障的养老服务机构。
加大国有经济对普惠养老的支持。建立国有经济对养老服务供给的补短板机制,强化中央国有经济在养老服务领域有效供给,加强地方国有经济在养老基础设施领域布局。引导地方国有资本积极培育发展以普惠养老服务为主责主业的国有企业。对主要承担养老服务功能的国有企业,重点考核服务质量、成本控制、运营效率等情况。
五、强化居家社区养老服务能力
(十)构建城乡老年助餐服务体系。
建立老年人助餐服务网络。综合利用社区养老服务设施和闲置房屋等资源,打造一批食材可溯、安全卫生、价格公道的标准化社区老年食堂(助餐服务点)。重点补齐农村、远郊等助餐服务短板,支持当地养老服务机构、餐饮场所等增加助餐功能,推广邻里互助的助餐模式。丰富和创新助餐服务提供机制,因地制宜采取中央厨房、社区食堂、流动餐车等形式,降低运营成本,便利老年人就餐。
支持高质量多元化供餐。围绕更好满足老年人多层次多样化就餐需求,鼓励助餐机构开发餐饮产品、丰富菜色品种、合理营养膳食。建立助餐服务合理回报机制,由经营者根据实际服务成本和适度利润水平确定收费标准,引导更多市场主体参与助餐服务。引导外卖平台等市场主体参与助餐配送。推动助餐机构投保食品安全责任保险。
(十一)开展助浴助洁和巡访关爱服务。
发展老年人助浴服务。支持社区助浴点、流动助浴车、入户助浴等多种业态发展,培育一批专业化、连锁化助浴机构。研究制定老年人助浴服务相关标准规范,加强养老护理员助浴技能培训。支持助浴服务相关产品研发,推广应用经济实用型产品。鼓励助浴机构投保相关保险,提高风险保障程度。
引导助洁服务覆盖更多老年人。支持家政企业开发被褥清洗、收纳整理、消毒除尘等适合老年人需求的保洁服务产品。引导物业企业将保洁服务范围由公共区域向老年人家庭延伸。支持有条件的地方通过政府购买服务、组织开展志愿服务等方式,为特殊困难老年人提供助洁服务。
加强居家老年人巡访关爱。建立居家养老巡访关爱服务制度,实行普遍巡访和重点巡访相结合,采取电话问候、上门探访等多种形式,运用互联网、物联网等技术手段,为老年人提供紧急救援服务。通过“社工+邻里+志愿者+医生”相结合的方式,为特殊困难老年人提供身心关爱服务。
(十二)加快发展生活性为老服务业。
提高老年人生活服务可及性。依托社区养老服务设施,引导社区综合服务平台广泛对接老年人需求,提供就近就便消费服务。组织和引导物业企业、零售服务商、社会工作服务机构等拓展为老服务功能,提供生活用品代购、餐饮外卖、家政预约、代收代缴、挂号取药、精神慰藉等服务。
培育老年人生活服务新业态。推动“互联网+养老服务”发展,推动互联网平台企业精准对接为老服务需求,支持社区养老服务机构平台化展示,提供“菜单式”就近便捷为老服务,鼓励“子女网上下单、老人体验服务”。培育城市级综合信息平台和行业垂直信息平台。引导有条件的养老服务机构线上线下融合发展,利用互联网、大数据、人工智能等技术创新服务模式。鼓励互联网企业开发面向老年人各种活动场景的监测提醒功能,利用大数据方便老年人的居家出行、健康管理和应急处置。
六、完善老年健康支撑体系
(十三)加强老年健康教育和预防保健。
完善健康教育和健康管理。开发老年健康教育科普教材,通过老年健康宣传周等多种活动,利用多种传播媒介普及健康知识和健康生活方式,提高老年人健康素养。落实基本公共卫生服务老年人健康管理项目,做实老年人家庭医生签约服务。加强老年人群重大传染病的早期筛查、干预,鼓励有条件的地方开展阿尔茨海默病、帕金森病等神经退行性疾病的早期筛查和健康指导。
实施老年健康促进工程。加强老年人群重点慢性病的早期筛查、干预及分类指导,开展老年口腔健康、老年营养改善、老年痴呆防治和心理关爱行动。推动老年健康领域科研成果转化,遴选推广一批老年健康适宜技术,提高基层的老年健康服务能力。发挥中医药在老年病、慢性病防治等方面的优势和作用。
(十四)发展老年医疗、康复护理和安宁疗护服务。
增强医疗卫生机构为老服务能力。加强国家老年医学中心建设,布局若干区域老年医疗中心。加强综合性医院老年医学科建设。支持医疗资源丰富的地区将部分公立医疗机构转型为护理院、康复医院。推动医疗卫生机构开展老年综合征管理,促进老年医疗服务从单病种模式向多病共治模式转变。加快建设老年友善医疗机构,方便老年人看病就医。
推动医疗服务向居家社区延伸。支持有条件的医疗卫生机构为失能、慢性病、高龄、残疾等行动不便或确有困难的老年人提供家庭病床、上门巡诊等居家医疗服务。公立医疗机构为老年人提供上门医疗服务,采取“医疗服务价格+上门服务费”方式收费。提供的医疗服务、药品和医用耗材适用本医疗机构执行的医药价格政策,上门服务费可由公立医疗机构自主确定。鼓励社会力量开办社区护理站。积极开展社区和居家中医药健康服务。
开展安宁疗护服务。推动医疗卫生机构按照“充分知情、自愿选择”的原则开展安宁疗护服务。稳步扩大安宁疗护试点,推动安宁疗护机构标准化、规范化建设。支持社区和居家安宁疗护服务发展,建立机构、社区和居家相衔接的安宁疗护服务机制。加强对社会公众的生命教育。

(十五)深入推进医养结合。
丰富医养结合服务模式。鼓励大型或主要接收失能老年人的养老机构内部设置医疗卫生机构,将养老机构内设医疗卫生机构纳入医联体管理,根据服务老年人的特点,合理核定养老机构举办的医疗机构医保限额。推动养老机构与周边医疗卫生机构开展签约合作,做实合作机制和内容。到2025年,养老机构普遍具备医养结合能力(能够提供医疗卫生服务或与医疗卫生机构开展签约合作)。
增加医养结合服务供给。实施社区医养结合能力提升行动。积极开展基本公共卫生服务老年健康与医养结合服务项目。支持优抚医院、光荣院转型,开展医养结合服务。推动社区卫生服务中心与社区养老服务机构、乡镇卫生院与特困人员供养服务设施(敬老院)、村卫生室与农村幸福院毗邻建设,采取多种有效方式实现资源整合、服务衔接。
提升医养结合服务质量。健全医养结合标准规范体系。推动医疗卫生、养老服务数据共享,完善医养结合信息管理系统。推进“互联网+医疗健康”、“互联网+护理服务”、“互联网+康复服务”,发展面向居家、社区和机构的智慧医养结合服务。

(十六)强化老年人疫情防控。
制定老年人突发公共卫生事件应急处置预案和指南,分类完善居家、社区和入住养老机构的老年人疫情防控措施。在疫情应急处置中,充分发挥基层党组织和基层自治组织的作用,做好特殊困难老年人的就医帮助、生活照顾、心理慰藉等服务。加强养老机构疫情防控制度和能力建设。
七、大力发展银发经济
(十七)发展壮大老年用品产业。
加强老年用品研发制造。大力开发满足老年人衣、食、住、行等需求的老年生活用品。针对不同生活场景,重点开发适老化家电、家具、洗浴装置、坐便器、厨房用品等日用产品以及智能轮椅、生物力学拐杖等辅助产品,推广易于抓握的扶手等支撑装置以及地面防滑产品、无障碍产品,发展老年益智类玩具、乐器等休闲陪护产品。针对机构养老、日间托养、上门护理等需求,重点开发清洁卫生、饮食起居、生活护理等方面产品,提升成人尿裤、护理垫、溃疡康复用品等产品的适老性能,发展辅助搬运、翻身、巡检等机器人。发展老年人监护、防走失定位等产品。
促进优质产品应用推广。制修订一批关键急需的老年用品和服务技术标准,促进质量提升,规范市场秩序,引导消费者正确选择和使用。建立老年用品产品目录,适时进行评估并动态调整。对自主研发、技术领先、市场认可的产品,优先纳入升级和创新消费品指南。在有条件的街道、社区,发展嵌入式康复辅助器具销售和租赁网点,提供用品展示、预约使用、指导教学、售后维修、回收利用等服务。
鼓励发展产业集群。鼓励国内外多方共建特色养老产业合作园区,加强市场、规则、标准方面的软联通,打造制造业创新示范高地。优先培育一批带动力强、辐射面广的龙头企业,打造一批产业链长、覆盖领域广、经济社会效益显著的产业集群,形成一批具有国际竞争力的知名品牌,推动我国相关产业迈向全球价值链中高端。

(十八)促进老年用品科技化、智能化升级。
强化老年用品的科技支撑。加快推进互联网、大数据、人工智能、第五代移动通信(5G)等信息技术和智能硬件在老年用品领域的深度应用。支持智能交互、智能操作、多机协作等关键技术研发,提升康复辅助器具、健康监测产品、养老监护装置、家庭服务机器人、日用辅助用品等适老产品的智能水平、实用性和安全性,开展家庭、社区、机构等多场景的试点试用。
加强老年科技的成果转化。利用现有资金渠道,支持老年用品关键技术和产品研发、成果转化、服务创新及应用推广,促进产业创新。支持在老年用品领域培育国家技术创新示范企业、“专精特新”企业、制造业单项冠军企业等,加强产学研用协同创新和关键共性技术产业化。加强老年用品领域知识产权保护,依法保护相关专利、商标和商誉等合法权益。
发展健康促进类康复辅助器具。加快人工智能、脑科学、虚拟现实、可穿戴等新技术在健康促进类康复辅助器具中的集成应用。发展外骨骼康复训练、认知障碍评估和训练、沟通训练、失禁康复训练、运动肌力和平衡训练、老年能力评估和日常活动训练等康复辅助器具。发展用药和护理提醒、呼吸辅助器具、睡眠障碍干预以及其他健康监测检测设备。
推广智慧健康养老产品应用。针对老年人康复训练、行为辅助、健康理疗和安全监护等需求,加大智能假肢、机器人等产品应用力度。开展智慧健康养老应用试点示范建设,建设众创、众包、众扶、众筹等创业支撑平台,建立一批智慧健康养老产业生态孵化器、加速器。编制智慧健康养老产品及服务推广目录,完善服务流程规范和评价指标体系,推动智慧健康养老规范化、标准化发展。

(十九)有序发展老年人普惠金融服务。
促进和规范发展第三支柱养老保险。支持商业保险机构开发商业养老保险和适合老年人的健康保险,引导全社会树立全生命周期的保险理念。引导商业保险机构加快研究开发适合居家护理、社区护理、机构护理等多样化护理需求的产品。研究建立寿险赔付责任与护理支付责任转换机制,支持被保险人在失能时提前获得保险金给付,用于护理费用支出。支持老年人住房反向抵押养老保险业务发展。积极推进老年人意外伤害保险。鼓励金融机构开发符合老年人特点的支付、储蓄、理财、信托、保险、公募基金等养老金融产品,研究完善金融等配套政策支持。加强涉老金融市场的风险管理,严禁金融机构误导老年人开展风险投资。
八、践行积极老龄观
(二十)创新发展老年教育。
加快发展城乡社区老年教育,支持各类有条件的学校举办老年大学(学校)、参与老年教育。鼓励养教结合创新实践,支持社区养老服务机构建设学习点。发挥社区教育办学网络的作用,办好家门口的老年教育。依托国家开放大学筹建国家老年大学,搭建全国老年教育资源共享和公共服务平台。推动各地开放大学举办“老年开放大学”,鼓励老年教育机构开展在线老年教育。创新机制,推动部门、行业企业、高校举办的老年大学面向社会开放办学。
(二十一)鼓励老年人继续发挥作用。
加强老年人就业服务。鼓励各地建立老年人才信息库,为有劳动意愿的老年人提供职业介绍、职业技能培训和创新创业指导服务。健全相关法律法规和政策,保障老年人劳动就业权益和创业权益。支持老年人依法依规从事经营和生产活动,兴办社会公益事业。按照单位按需聘请、个人自愿劳动原则,鼓励专业技术人才合理延长工作年限。
促进老年人社会参与。在全社会倡导积极老龄观,引导老年人根据自身情况,积极参与家庭、社区和社会发展。积极开展“银龄行动”,支持老年人参与文明实践、公益慈善、志愿服务、科教文卫等事业。建设高层次老年人才智库,在调查研究、咨询建言等方面发挥作用。鼓励和引导老年人在城乡社区建立基层老年协会等基层老年社会组织,搭建自我服务、自我管理、自我教育平台。指导和促进基层老年社会组织规范化建设。

(二十二)丰富老年人文体休闲生活。
扩大老年文化服务供给。改扩建或新建一批老年公共文体活动场所,支持通过公建民营、委托经营、购买服务等方式提高运营效率。鼓励编辑出版适合老年人的大字本图书,加强弘扬孝亲敬老美德的艺术作品创作,在广播电视和互联网播放平台增加播出,推出养老相关公益广告。搭建老年文化活动交流展示平台,支持老年文化团体和演出队伍登上乡村、社区舞台。鼓励和支持电影院、剧场等经营性文化娱乐场所增加面向老年人的优惠时段。
支持老年人参与体育健身。在体育公园、全民健身中心等公共体育设施布局中充分考虑老年人健身需求,加强配套运动场所和设施的规划建设。鼓励开发适合老年人的体育健身项目,搭建平台组织相关赛事和锻炼展示活动。发布老年人科学健身活动指南,根据差异化的身体素质推荐适合的运动项目和锻炼强度,推广中国传统保健体育运动。鼓励建立老年人全民健身志愿服务队伍,指导和帮助老年人科学开展各类体育健身项目。营造良性的体育健身消费环境,鼓励推出适合老年人的体育服装、锻炼器材等产品以及健身指导、竞赛参与等服务。
促进养老和旅游融合发展。引导各类旅游景区、度假区加强适老化建设和改造,建设康养旅游基地。鼓励企业开发老年特色旅游产品,拓展老年医疗旅游、老年观光旅游、老年乡村旅游等新业态。支持社会力量建设旅居养老旅游服务设施,结合各地自然禀赋,形成季节性地方推介目录,加强跨区域对接联动,打造旅居养老旅游市场。以健康状况取代年龄约束,修改完善相关规定。
九、营造老年友好型社会环境
(二十三)传承弘扬家庭孝亲敬老传统美德。
巩固和增强家庭养老功能。在全社会开展人口老龄化国情教育,积极践行社会主义核心价值观,传承弘扬“百善孝为先”的中华民族传统美德。建立常态化指导监督机制,督促赡养人履行赡养义务,防止欺老虐老弃老问题发生,将有能力赡养而拒不赡养老年人的违法行为纳入个人社会信用记录。支持地方制定具体措施,推动解决无监护人的特殊困难老年人监护保障问题。
完善家庭养老支持政策体系。将家庭照护者纳入养老护理员职业技能培训等范围,支持有关机构、行业协会开发公益课程并利用互联网平台等免费开放,依托基层群众性自治组织等提供指导,帮助老年人家庭成员提高照护能力。支持有条件的地区对分散供养特困人员中的高龄、失能、残疾老年人家庭实施居家适老化改造,配备辅助器具和防走失装置等设施设备。探索设立独生子女父母护理假制度。探索开展失能老年人家庭照护者“喘息服务”。

(二十四)推进公共环境无障碍和适老化改造。
提升社区和家庭适老化水平。有序推进城镇老旧小区改造,完成小区路面平整、出入口和通道无障碍改造、地面防滑处理等,在楼梯沿墙加装扶手,在楼层间安装挂壁式休息椅等,做好应急避险等安全防护。有条件的小区可建设凉亭、休闲座椅等。完善社区卫生服务中心、社区综合服务设施等的适老化改造。推动将适老化标准融入农村人居环境建设。鼓励有条件的地方对经济困难的失能、残疾、高龄等老年人家庭实施无障碍和适老化改造。
推动公共场所适老化改造。大力推进无障碍环境建设。加大城市道路、交通设施、公共交通工具等适老化改造力度,在机场、火车站、三级以上汽车客运站等公共场所为老年人设置专席以及绿色通道,加强对坡道、电梯、扶手等的改造,全面发展适老型智能交通体系,提供便捷舒适的老年人出行环境。推动街道乡镇、城乡社区公共服务环境适老化改造。
(二十五)建设兼顾老年人需求的智慧社会。
完善传统服务保障措施。对医疗、社保、民政、金融、电信、邮政、出入境、生活缴费等高频服务事项,设置必要的线下办事渠道并向基层延伸。公共服务场所应保留人工窗口和电话专线,为老年人保留一定数量的线下名额。加强身份证信息归集和数据互联互通,在更多领域推广“一证通行”。定期开展拒收现金专项治理。
推进智能化服务适应老年人需求。依托全国一体化政务服务平台,推进政务数据共享,优化线上线下政务服务,让老年人办事少跑腿。持续推进互联网网站、移动互联网应用适老化改造,优化界面交互、内容朗读、操作提示、语音辅助等功能,鼓励企业提供相关应用的“关怀模式”、“长辈模式”,将无障碍改造纳入日常更新维护。支持终端设备制造商、应用产品提供商、养老服务机构联动,促进上下游功能衔接。以市场力量为主体推动出台一批智能技术适老化改造标准。组织开展老年人运用智能技术教育培训,通过体验学习、尝试应用、经验交流、互助帮扶等,引导老年人了解新事物、体验新科技、运用新技术。严厉打击电信网络诈骗等违法犯罪行为。
长效解决“数字鸿沟”难题。发挥解决老年人运用智能技术困难工作部际联席会议制度作用,总结各地创新经验和举措,及时推广并适时形成政策文件。组织开展第三方评估,对各地公共服务适老化程度进行评价,相关结果纳入积极应对人口老龄化综合评估。

(二十六)培育敬老爱老助老社会风尚。
营造良好社会氛围。健全老年人权益保障机制,加强老龄法治建设,加大普法宣传教育力度。鼓励各地争创积极应对人口老龄化重点联系城市,开展全国示范性老年友好型社区创建活动,将老年友好型社会建设情况纳入文明城市评选的重要内容。加强老年人优待工作,鼓励各地推广与当地文化风俗、经济社会发展水平相适应的敬老爱老优待服务和活动。
积极发挥多方合力。建立健全为老志愿服务项目库,鼓励机构开发志愿服务项目,支持公益慈善类社会组织参与,引导在校生志愿服务和暑期实践、相关专业学生社会实习、社会爱心人士志愿服务等与老年人生活服务、健康服务、精神慰藉、法律援助等需求有效对接。围绕关爱老年人开展慈善募捐、慈善信托等慈善活动,依法加强对慈善组织和慈善活动的扶持和监管。
十、增强发展要素支撑体系
(二十七)推动有关培训疗养机构转型发展养老服务。
加大改革力度。按照“脱钩是原则、保留是例外”的要求,推动党政机关等所属培训疗养机构撤销或脱钩,资产统一划转至负责接收的国有企业,整合资源、统筹规划、整体转型。坚持“应改尽改、能转则转”的原则,推动党政机关、国有企事业单位所属培训疗养机构主要转型为普惠型养老服务设施,不得以养老名义经营其他业务。各地要建立绿色通道,本着尊重历史的原则,积极协调解决培训疗养机构转型问题。
强化示范引领。将培训疗养机构数量较多、分布集中的北京、大连、青岛、深圳、成都、杭州、秦皇岛、苏州、扬州、九江等确定为重点联系城市,支持更多符合条件的培训疗养机构转型,打造一批转型优质项目,纳入普惠养老专项行动,争取在2022年年底前基本投入运营。制定北戴河地区培训疗养机构转型发展养老服务规划,建设北戴河地区培训疗养机构转型发展养老服务集中示范区。
(二十八)完善用地用房支持政策。
科学规划布局新增用地。根据人口结构现状和老龄化发展趋势,因地制宜提出养老服务设施用地的规模、标准和布局。科学编制供地计划,分阶段供应规划确定的养老服务设施用地,并落实到年度建设用地供应计划,做到应保尽保。涉及新增建设用地的,在土地利用年度计划中优先予以安排。制定支持发展养老服务业的土地政策,以多种方式供应养老服务设施用地。
优化存量设施利用机制。在符合规划的前提下,支持利用存量场所改建养老服务设施,进一步简化和优化存量土地用途的变更程序。利用存量商业服务用地开展养老服务的,允许按照适老化设计要求适当放宽户均面积、租赁期限等土地和规划要求。养老服务机构所使用存量房屋在符合规划且不改变用地主体的条件下适用过渡期政策,五年内继续按原用途和权利类型使用土地。研究制定过渡期后顺畅接续的政策措施,稳定养老服务机构预期。出台支持依法利用集体建设用地发展养老服务的实施细则和工作指引,由养老服务机构与村集体约定土地使用和收益分配方案。
(二十九)强化财政资金和金融保障。
强化支持老龄事业发展和养老服务的资金保障。适应今后一段时期老龄事业发展的资金需求,完善老龄事业发展财政投入政策和多渠道筹资机制,继续加大中央预算内投资支持力度。民政部本级和地方各级政府用于社会福利事业的彩票公益金要加大倾斜力度,自2022年起将不低于55%的资金用于支持发展养老服务。鼓励地方在养老服务设施建设中同步考虑运营问题,确保后续发展可持续。各地要根据本地实际,研究制定可操作的运营补贴等激励政策,引导各类养老服务机构优先接收特殊困难老年人,鼓励对接收外地老年人的机构同等适用相应补贴政策。
推动税费优惠举措落地。落实落细支持养老服务发展的税费优惠政策。落实养老服务机构用电、用水、用气、用热享受居民价格政策,不得以土地、房屋性质等为理由拒绝执行相关价格政策,因难以计量等操作性原因无法执行的,探索应用大数据等技术手段予以解决。
拓宽金融支持养老服务渠道。鼓励金融机构按照市场化、法治化原则,提供差异化信贷支持,满足养老服务机构合理融资需求。鼓励探索以应收账款、动产、知识产权、股权等抵质押贷款,满足养老服务机构多样化融资需求。在依法合规、风险可控的前提下,审慎有序探索养老服务领域资产证券化,支持保险资金加大对养老服务业的投资力度,支持保险机构开发相关责任险及机构运营相关保险。
(三十)加强人才队伍建设。
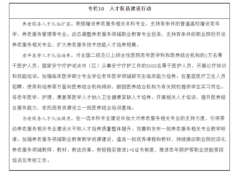
完善人才激励政策。完善养老机构等级评定、质量评价等政策,鼓励聘用取得职业技能等级证书的养老护理员,推动行业专业化发展。完善养老护理员薪酬待遇和社会保险政策。建立基于岗位价值、能力素质、业绩贡献的工资分配机制,科学评价技能水平和业绩贡献,强化技能价值激励导向,促进养老护理员工资合理增长。对符合条件的养老护理员按规定给予职业技能鉴定补贴。支持城乡未继续升学初高中毕业生、农村转移就业劳动者、城镇登记失业人员等从事养老服务业,引导其取得职业技能等级证书,按规定获得补贴。建立健全从业人员和为老志愿服务激励褒扬机制。通过职业技能大赛等途径加大社会宣传,支持地方探索将行业紧缺、高技能的养老服务从业者纳入人才目录、积分落户、市民待遇等政策范围加以优待。
拓宽人才培养途径。优化养老服务专业设置,结合行业发展新业态,动态调整增设相关专业并完善教学标准体系,引导普通高校、职业院校、开放大学、成人高校等加大养老服务人才培养力度。积极稳妥推进1+X证书(“学历证书+若干职业技能等级证书”)制度。大力推进养老领域产教融合,培育一批产教融合型养老企业,支持院校和优质机构共建合办养老服务实训基地,探索将有条件的养老机构发展成实习实训点。大力发展老年学、养老服务管理、健康服务与管理、中医养生学相关专业本科教育。引导有条件的高校开设老年学、老年医学、老年护理学、老年心理学、老年社会学、老年营养学、老年服务与管理、老年社会工作等课程,鼓励高校自主培养积极应对人口老龄化相关领域的高水平人才,加大新技术新应用新业态的引才用人力度,为智慧健康养老、老龄科研、适老化产品研发制造等领域培养引进和储备专业人才。落实医师区域注册制度,鼓励医务人员到医养结合机构(同时具备医疗卫生资质和养老服务能力的医疗卫生机构或养老机构)执业。在养老机构举办的医疗机构中工作的医务人员,可参照执行基层医务人员相关激励政策。

十一、维护老年人合法权益
(三十一)加强市场主体行为监管。
落实市场主体信用承诺。建立健全养老服务机构备案信用承诺制度,备案申请人书面承诺养老服务机构按照有关法律法规和国家标准开展活动,书面承诺向社会公开,履约情况记入信用记录。督促养老服务机构落实主体责任,主动防范消除本机构在建筑、消防、食品、医疗卫生等方面的风险隐患,提高养老服务、安全管理、风险防控的能力和水平。
加强市场秩序监管。对未依法取得营业执照以市场主体名义从事养老服务经营活动、未经登记擅自以社会服务机构名义开展养老服务活动、未经登记管理机关核准登记擅自以事业单位法人名义开展养老服务活动等无证无照违法经营行为,加大依法打击查处力度。严禁利用养老服务机构设施和场地开展与养老服务无关的活动。指导养老服务机构按照国家有关规定和当事方协议约定提供服务,建立纠纷协商调解机制,引导老年人及其代理人依法维权。
(三十二)引领全行业规范健康发展。
健全养老服务综合监管制度。加强协同监管,健全各部门协调配合机制,实现违法线索互联、监管标准互通、处理结果互认,避免多头多层重复执法,切实减轻养老服务机构和从业人员负担。加强对养老服务机构的行为监管,严防欺老虐老行为。利用大数据分析等多种手段,创新开展智能监管,推动行业自律。建立“养老服务+信用”机制,充分运用全国信用信息共享平台、国家企业信用信息公示系统、中国社会组织政务服务平台,建立覆盖养老服务机构、从业人员的信用管理体系。
优化养老服务营商环境。完善养老机构备案办事指南,优化办事流程,实施并联服务,明确办理时限,推进“马上办、网上办、就近办”。制定养老服务领域政务服务事项清单,建立健全“好差评制度”,持续改进提升政务服务质量。推进要素市场制度建设,实现要素价格市场决定、流动自主有序、配置高效公平。
推进养老服务标准化建设。加快养老服务领域标准的制修订,研究制定一批与国际接轨、体现中国特色、适应服务管理需要的养老服务标准。加快建立全国统一的养老服务质量标准、等级评定与认证体系,推动养老机构服务安全基本规范、服务质量基本规范、等级划分与评定等国家标准的实施,引导养老服务机构通过养老服务质量认证。鼓励各地因地制宜制定养老服务相关地方标准,鼓励社会组织自主制定高于国家标准、行业标准技术要求的养老服务相关团体标准。积极参与养老服务领域国际标准化活动。支持养老服务领域行业组织和机构开展标准化管理。
(三十三)加强老年人消费权益保护。
切实防范各类侵权风险。加大联合执法力度,严厉查处老年人产品和服务消费领域的侵权行为,特别是向老年人欺诈销售各类产品和服务的违法行为。广泛开展老年人识骗防骗宣传教育活动,提升老年人抵御欺诈销售的意识和能力。加大养老诈骗重点防范和整治工作力度,做好政策宣传和风险提示,对涉嫌犯罪的依法打击。完善养老服务领域预付费管理制度,探索建立对预付费的资金监管机制。加强对金融机构开展养老服务领域金融产品和服务创新的监管。完善养老服务机构退出机制,指导退出机构妥善做好老年人服务协议解除、安置等工作,建立健全养老服务机构关停等特殊情况应急处置机制。
加强涉老矛盾纠纷化解和法律援助。充分发挥基层党组织、基层群众性自治组织、相关社会组织的作用,做好涉老矛盾纠纷预警、排查、化解。建立适老型诉讼服务机制。倡导律师事务所、公证机构、基层法律服务机构为老年人减免法律服务费用,为行动不便的老年人提供上门服务。做好特殊困难老年人的法律服务、法律援助和司法救助。完善老年人监护制度。
规范中高端机构养老发展。对建设、销售以老年人为主要居住群体的住宅或居住小区,要坚持以服务为本的功能定位,鼓励地方建立监管机制,落实信用承诺,强化日常监管,确保经营健康稳定可持续,严禁以养老之名“跑马圈地”。
十二、实施保障
(三十四)加强党的领导。
坚持党的集中统一领导,充分发挥党总揽全局、协调各方的领导核心作用,为规划实施提供坚强保障。强化各地落实规划的主体责任,加强对规划实施的组织、协调和督导,将本规划主要任务指标纳入当地经济社会发展规划,纳入为民办实事项目,纳入政府工作议事日程和目标责任考核内容。
(三十五)完善法治保障。
落实依法治国要求,依法保障老年人合法权益,推动制定养老服务法,构建以老年人权益保障、养老服务等法律为统领,行政法规、部门规章、规范性文件为主体,相关标准为支撑的养老服务政策法律体系,实现养老服务有法可依、有法必依。发挥养老服务法规在保护当事人权益、维护市场秩序、规范合同管理、调解处理服务纠纷等方面的重要作用。
(三十六)强化组织协调。
各省(自治区、直辖市)要根据人口老龄化发展形势,制定实施专项规划,加强与相关规划衔接。各级老龄工作委员会要发挥统筹协调作用,推动老龄工作委员会各成员单位履职尽责,形成工作合力。发挥养老服务联席会议制度作用,推进养老服务体系建设,强化区域养老服务资源统筹管理。支持城市群、都市圈打造养老服务体系一体化建设格局,形成服务能力衔接、产业发展协同的合作区域。支持大型城市和区域中心城市推动养老产业集聚发展,充分发挥辐射带动和示范作用。推动以地级行政区为单位制定“整体解决方案”,将老龄事业发展和养老服务体系建设纳入经济社会发展全局中通盘考虑,全方位整合资源力量,充分调动各方积极性,推动兜底性、普惠型、多样化三种路径协同发展。

(三十七)健全数据支撑。
建立完善老龄事业统计指标体系,定期发布国家老龄事业发展公报。持续开展城乡老年人生活状况抽样调查。依据养老产业统计分类,开展养老产业认定方法研究,推进重要指标年度统计。统筹养老服务领域政务和社会数据资源,加强部门间涉老数据信息共享,依托国家人口基础信息库等,汇聚老年人社会保障、养老服务机构、养老从业人员等基本数据集,建设公众需求牵引、政府监督管理、社会力量参与的全国养老数据资源体系。完善电子健康档案和电子病历数据库,加强疾病预测预警,提供老年人健康管理的个性化服务。鼓励和引导多元主体积极参与老年健康监测能力建设,为老年健康状况评估和疾病防治提供信息支持。积极利用智库和第三方力量,加强基础性研究,促进多学科交叉融合,开展老龄化趋势预测和养老产业前景展望,通过发布年度报告、白皮书等形式服务产业发展,引导社会预期。健全老龄事业重大决策专家咨询制度。
(三十八)深化国际合作。
全面放开养老服务市场,广泛开展国际交流与合作,推动落实一批具有技术先进性、理念创新性、模式带动性的示范合作项目,支持我国优质产品和服务走出去。推动建立健全双多边合作机制,探索与老龄化程度较高国家及相关国际组织开展合作,加强政策交流、项目对接、人才培养、学术研究等务实合作,以应对人口老龄化国际合作推动“一带一路”民心相通。
(三十九)落实评估考核。
国家发展改革委、民政部、国家卫生健康委会同有关部门,加强对各地的指导、督促,及时检查并向国务院报告本规划落实工作进展情况。搭建社会监督平台,健全第三方评估机制,适时对本规划执行情况进行评估,及时发现和解决突出问题。县级以上地方政府要按照本规划要求,结合实际情况,细化相关指标,推进任务落实,确保责任到位、工作到位、投入到位、见到实效。鼓励各地积极探索,勇于创新,创造性地开展工作。